近几年来,tyc太阳成9728集团为加强学科建设,促进学生专业发展,制定了《华商学院学生学科竞赛管理办法》等文件,加强了对师生参与校外学科竞赛的奖励力度。过去近三年,传院师生参与大广赛、学院奖等学科竞赛的热情不减,已获各类奖项近千项。为加强管理,对于校外竞赛,做如下建议与规定。
一、建议适当参与的校外竞赛项目
(一)学校《华商学院学科竞赛目录》列入的竞赛项目
《华商学院学科竞赛目录》(以下简称“目录”)将各类赛事分为了A、B、C、D四类,另外《tyc太阳成9728集团学生手册》增加了院系一级E类。以上作为师生校外学科竞赛奖励、综合测评加分的重要依据。
《目录》总计列明了52项重要赛事,基本上大多数都是中国高等教育学会所发布“全国普通高校大学生竞赛榜单”中的赛事,另外少数则是各学院认为本专业的发展、学生培养具有较大作用而列入的赛事,具体如下:



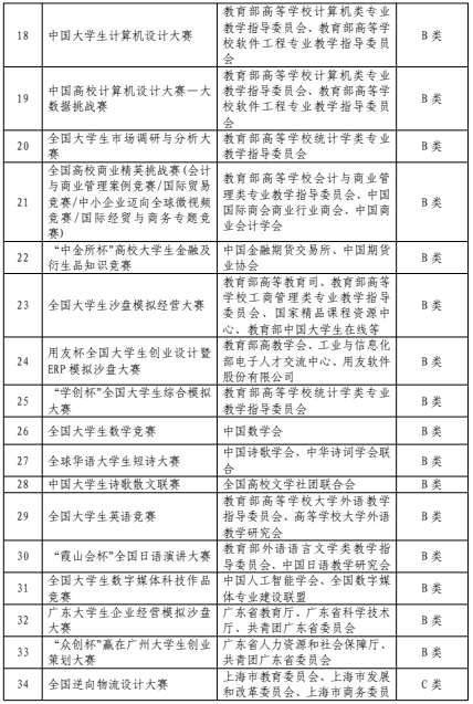
(二)中国高等教育学会“全国普通高校大学生竞赛榜单”赛事
中国高等教育学会,是由中华人民共和国教育部主管,由从事高等教育事业的高等学校、社会组织和教育工作者以及支持高等教育发展的事业单位、行业企业和个人自愿组成的全国性、学术性、非营利性社会组织。该会定期发布“全国普通高校大学生竞赛榜单”,根据获奖贡献、组织贡献和研究贡献三个方面相关数据进行计算排行,大学生竞赛排行榜单在全国高校和社会上引起广泛关注。该项榜单是动态更新的,2022年最新公布的“榜单”赛事共计56项(以每年最新的赛事目录为准),具体如下:



二、加分说明
(一)太阳成tyc9728集团在学年综合测评中原则上认可《目录》内竞赛加“学业科研”分,具体加分按《学生手册》最新版列表加分分值确定。目录内各项赛事的分赛,如大广赛属于A2级,大广赛广东省分赛则降一个档次,按B类认定。目录内赛事校赛,按照参加者加1分,获一、二、三等奖加5、4、3分,优秀奖加1分认定。分为初赛、复赛、决赛等多次举办的目录内赛事校赛,只认可加1分参与分。
(二)《目录》以外竞赛,按如下原则加分:
A.中国高等教育学会“全国普通高校大学生竞赛榜单”赛事,可依据具体赛事性质予以加分。与太阳成tyc9728集团专业相关性较大的赛事可认定为“学业科研”,无明显相关性的赛事全部认定为“综合素质”。具体加分分值,依据主办单位级别并参照《目录》确定:如是政府单位组织的,直接按照政府单位级别确定;如是政府单位直属团体组织的,按降一级确定级别;如是专业性协会组织的(是否属于专业性协会,其权威性如何,由学院组织专业教师予以认定),按降一级确定级别。以上级别认定,以学生处核定为准。
B.其他校外竞赛,原则上仅认可各级政府单位组织的赛事,以及全国一级协会及其下属省级分会组织、或独立的省级专业协会组织的赛事(市级协会组织的赛事不予认可,是否属于专业性协会,其权威性如何,由学院组织专业教师予以认定),具体加分类别参照上述原则执行。
C.对于以“组委会”名义组织的竞赛活动,如组委会成员中有政府机构及其直属团体、专业性协会,则按照上述办法确定级别;如没有组委会成员信息,原则上不予认可。
D.加分分值。获市(厅)级奖项者,获市(厅)级一、二、三等奖(名)者分别加8分、6分、4分,优秀奖加2分(其他奖,如学院奖的“佳作奖”、“入围奖”加一分);获省(部)级一、二、三等奖(名)分别加10分、8分6分,优秀奖加3分(其他奖加1.5分);获国家级一、二、三等奖者分别加12分、10分、8分,优秀奖加 4分(其他奖加2分)。各项竞赛获奖,原则上以获奖证书为依据,或以官方盖章文件为依据。
(三)各类企业主办的赛事(无政府单位、专业性协会参与),原则上不予认可(如学院奖企业赛道,2022-2023学年开始不予认可),如确实属于质量高、影响巨大的赛事,经学院组织专业教师认定的基础上,报学生处酌情认定。
(四)如学生本人自行参与的各项非权威赛事,或者因客观原因导致无法认定级别,或者赛事本身出现大幅度质量下降等问题(如出现以营利为目的的情况、大量滥发奖状的情况等)将不予认可。
(五)因大多数校外竞赛无法开具正规的参赛证明,为公平起见,从2022-2023学年开始,所有校外竞赛均不加参与分。
(六)以上所有规定,如遇学校规定相冲突,以学校规定为依据。如本规定标准高于学校标准,则按本规定执行。本规定从2022-2023学年综测开始适用,2021年发布的相关规定作废。
学生参与各项校外赛事的目的,应该着眼于个人专业技能的提高,建议同学们在不影响学习的情况下,选择性参与部分赛事。以参赛加综合测评分的目的参赛,不仅不能达到目的,甚至可能荒废学业本身,得不偿失。
太阳成tyc9728集团学生工作办公室
2022年9月17日